抖喵家
抖喵家
抖喵家概况
抖喵家简介
专业介绍
组织机构
现任领导
教师风采
规章制度
大事记
党建团学
理论学习
中心组学习
支部风采
党建动态
团学工作
教育教学
本科生教育
研究生教育
培养方案
科学研究
科研动态
学科建设
课程建设
教学团队
学科建设
虚拟仿真实验室
中心概况
教学资源
师资队伍
实验项目
下载专区
校友中心
校友名录
校友风采
校友动态
本科教育教学评估
抖喵家
抖喵家概况
抖喵家简介
专业介绍
组织机构
现任领导
教师风采
规章制度
大事记
党建团学
理论学习
中心组学习
支部风采
党建动态
团学工作
教育教学
本科生教育
研究生教育
培养方案
科学研究
科研动态
学科建设
课程建设
教学团队
学科建设
虚拟仿真实验室
中心概况
教学资源
师资队伍
实验项目
下载专区
校友中心
校友名录
校友风采
校友动态
本科教育教学评估
抖喵家
抖喵家
学院新闻
抖喵家公告
信息公开
会议纪要
党委会议纪要
党政联席会议纪要
党委会议纪要
抖喵家
»
会议纪要
»
党委会议纪要
» 正文
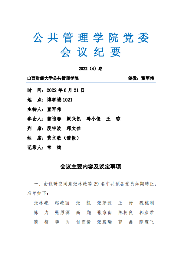
抖喵家 党委会议纪要 2022(4)期
发布时间:2022-06-22
作者: 抖喵家
阅读数: